Starting by S5 Inference Making and I5 Inference Making, there seems to be a substantial overlap between the two models. We need to determine how they are interfaced. And what is the best fit for Inference Making.
In the 53rd CIDOC CRM & 46th FRBRoo SIG meeting, the SIG decided to start a new issue to determine how CRMsci and CRMinf are interfaced and which model is the best fit for S5/I5 Inference Making. The point of this issue is to determine whether S5 should be kept in CRMsci until CRMinf is stable.
HW: CRMsci (MD, TV, AK) and CRMinf (Sds) maintainers
May 2022
Post by Thanasis Velios (14 July 2022)
Dear all,
Issue 602 is to consider whether class S5/I5 Inference Making should be in CRMsci or CRMinf. Following some discussion in the HW group for this issue, the proposal is that:
- I5/S5 Inference Making stays in CRMinf.
- its subclasses can be in CRMsci (or other extensions).
- S8 Categorical Hypothesis Building stays in CRMinf.
Rationale:
The scope of CRMinf is to define that there is a process of inference making. The types of inference making depend on the methods and logics used in various domains, so the subclasses of I5 Inference Making are more appropriate in extensions dealing with these domains. Therefore S6 Data Evaluation and S7 Prediction make sense to be in CRMsci as these are often employed in the research areas within the scope of CRMsci. S8 Categorical Hypothesis Building makes sense in CRMinf as the transition from finite sets of observations (CRMsci, etc.) to induction of global regularities is a basic inference mechanism in human thinking. The theoretical analysis of inference mechanisms started in CRMinf was limited to inferring particular facts only. But this does not mean that CRMinf is restricted to that. Categorical Hypotheses are also constituents of the inference logic applied in inferences about a particular reality.
Happy to hear other views and I can prepare a WD for Rome.
All the best,
Thanasis
In the 56th joint meeting of the CIDOC CRM and ISO/TC46/SC4/WG9 &49th FRBR/LRMoo SIG, AK & TV proposed to deprecate S5 Inference Making in CRMsci v2.1 and only keep it in CRMinf, where it should be declared a subclass of E13 Attribute Assignment (to ensure that the subclasses of S5 --namely S6 Data Evaluatiion, S7 Simulation or Prediction) can still be declared subclasses of S5 Inference Making.
Nb. S8 Categorical Hypothesis Building describes a kind of inferencing that applies more broadly than CRMsci and sits more closely with CRMinf anyhow (so it can be moved to CRMinf on these grounds).
Summary of Decisions:
- Accept the proposal by AK & TV.
- Inform CRMsci (V2.1) of the decision,
- Update CRMinf (i.e., declare I5 IsA E13 as well, move S8 to CRMinf).
- HW to AK, SdS, PF & MD:
- To check that the scope notes for I5 and S5 do not have clashing semantics in any way. If there are any mismatches, the SIG should reconsider declaring S5 a subclass of I5 and retaining them in both models.
For the details of the implications for CRMsci and CRMinf and discussion points made, see the attached documents.
Crete, May 2023.
In the 57th CIDOC CRM & 50th FRBR/LRMoo SIG Meeting, the SIG revised the decision of the 56th SIG's meeting to adopt proposal (c) out of the three alternatives below, that were put forth by AK and concerned the integration of the Argumentation model of CRMinf with CRMsci.
(a) Deprecate S5; keep I5 in CRMinf; keep S6, S7 in CRMsci and declare them subclasses of E13; move S8 to CRMinf
(b) Deprecate S5; keep I5 in CRMinf; keep S6, S7 in CRMsci, declare them subclasses of I5 -not E13; move S8 to CRMinf
(c) Deprecate S5; keep I5 in CRMinf and extend it by S6, S7, S8 (that are all moved to CRMinf and declared subclasses of I5); make I5 isA E13.
For details of the ensuing discussion see here
Decisions:
- Define a subclass of I4 Proposition Set, namely Ixxx Singleton Proposition Set (label up for debate). Express the connection to the Attribute Assignment instance through FOL. To be dealt with in a new issue.
HW: MD & PF. AK will collaborate. - Once the point above has been settled, we can revisit the I5/S5 relation and the place of S6, S7, and S8 in CRMsci or CRMinf.
- For the next releases of CRMsci and CRMinf, the previous decisions in 602 are undone.
Marseille, October 2023
Post by Martin Doerr (p.c.: 11 September 2024)
Dear all,
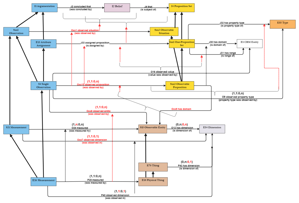
Attached you may find Martin's HW --an attempt at outlining the interface of S4 Observation with CRMinf, which serves as a consistent and functional account of how S4 and E13 connect to CRMinf.
N.b.:
- the proposed model does not contain S6 Data Evaluation and S5 Inference Making, or the value "TRUE" for I2 Belief.
- S5 should move to CRMinf
- S6 calls for a revision
- CRMinf must refer to Oxx1 Observation (as defined in the proposal)
- the model contains many shortcut expansions.
- FOL has not been completed
For details see here
The diagrams can be found here [Observation], [Proposition Set]
In the 59th joint meeting of the CIDOC CRM and ISO/TC46/SC4/WG9 & 52nd FRBR/LRMoo SIG, PF walked the SIG through the proposed generalized model for Observation interfacing CRMinf (see here).
The SIG’s feedback was along the following lines:
- Sxx3 Observable Proposition was not met with enthusiasm. The critique was that the modelling there mixes up levels of representation (If propositions can be observed, then the inferences should be about the propositions themselves, not the world).
- Alternatively, what the diagram seems to be missing is that the thing contained in a proposition set is what got observed (not the proposition set itself).
- Maybe change the label to "assigned something"
- the position of S5 Inference Making & S6 Data Evaluation is not made clear from the diagram.
- That E13 Attribute Assignment could be considered a subclass of EI1 Argumentation, was not met with enthusiasm in the sense that E13 is used to make a statement, especially to register difference of opinion with the maintainers of the knowledge base.
- An instance of I1 Argumentation is primarily used to document the process whereby Actors (E39) arrive at conclusions that they believe in.
- That the E13 is primarily used to document somebody else’s opinion neither justifies it to be construed as part of the Argumentation (I1) process, nor does it block this interpretation.
- What seems to sanction the E13 IsA I1 relation, is that Beliefs (I2) can be adopted in an impressionistic manner (the line of argumentation being “because I said so”)
Decision:
The SIG wants this line of reasoning to be further pursued and discussed in depth.
Plovdiv, September 2024
