Skip to main content

User account menu

  • Log in
Home
CIDOC CRM

Cidoc Horizontal Menu

  • Home
    • About & Info
    • Last official release
    • Versions
    • Compatible Models
    • Translations
    • Issues
    • Mappings
    • Use Cases
    • Best Practices
    • Recommendation for Museums
  • Use & Learn
    • SIG's activities overview
    • SIG meetings
    • Minutes
    • Workshops
    • Working Groups
    • Versions
    • Figures & Diagrams
    • Data examples
    • Templates
    • References
    • Presentations
    • Technical Papers
    • Tutorials
    • Publications
    • External Tools
    • Short Intro
    • SIG Members
    • Host Organizations
    • Stakeholders
    • Mailing list
  • News

Choose a shortcut

Compatible models & Collaborations
Link to old CIDOC CRM website
Next meeting
Use cases
CIDOC CRM Tutorial
CIDOC CRM Website designs and logos 
CRM SIG mailing list
Editorial Suggestions
Site Support

 

inline_menu_issues

  • List of Issues
  • Issue formulation
  • CRM SIG Archive

Harmonize the quantification of P43 & O12 has dimension (also P179 had sales price)

665
2023-10-12
3 - Changes in the CIDOC CRM model
Open

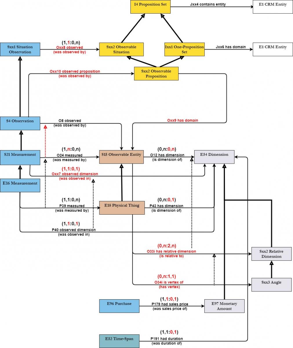
In the 57th CIDOC CRM & 50th FRBR/LRMoo SIG Meeting, upon discussing issue 635, the SIG resolved to start an issue where to rework the property quantifications and FOL statements of P43, O12, and P179, to allow for E54 Dimension to cover dimensions of individual things and relative dimensions (that are calculated as distances and angles between things) --HW assigned to MD & WS

HW: The SIG also assigned AK to contribute with examples instantiating set of properties involved

Marseille, October 2023

 

In the 58th CIDOC CRM & 51st FRBR/LRMoo SIG Meeting, the SIG reviewed the proposal by MD to adjust the quantifiers of P43 and O12 –see here for the diagram.

The model for dimensions has been extended to measure instances of E5 Event and S15 Observable Entity (not only instances of E18 Physical Things). Which worked fine until the modeling of relative dimensions, which pertain to the combination of two things, was implemented.

 

Proposal:

  • P43 has dimension: change quantification to “one to many (0,n:0,1)”
  • P191 had duration: change quantification to “one to one, necessary (1,1:0,1)”
  • P179 had sales price: change quantification to “one to one, necessary (1,1:0,1)”
    • Provide additional FOL conditions to disallow one instance of E54 Dimension to be the dimension of an E18 Physical Thing and an E96 Purchase, and an E52 Time-Span simultaneously.
  • Ο12 has dimension: change quantification to “many to many (0,n:0,n)” 
    • Provide additional condition that if a dimension pertains to multiple instances of S15 Observable Entity, then this dimension is an instance of S25 Relative Dimension.
  • Assign HW to define a shortcut property (S21 Measurement. Oxx7 observed dimension: E54 Dimension; “one to one, necessary (1,1:0,1)”. The model can generalize to Observation.

 

Discussion points:

Debate abt whether one instance of E16 Measurement can produce exactly one instance of E54 Dimension, or more. MD thinks it’s exactly one.

 

Decision:

  • The SIG voted in favor introducing these property quantifiers and assigning HW to do the FOL constraints to their semantics.
    • HW: MD, CEO.
  • Start a new issue (679) about prohibiting multiple objects from sharing the same instance of E54 Dimension.
  • Nb. The decision about P191 had duration (“one to one, necessary (1,1:0,1)”), to inform issue 664.

 

Paris, March 2024

Post by Eleni Tsouloucha (13 September 2024)

Dear all, 

 

I'm sharing with you Martin's HW concerning issue 665. 

It's essentially a proposal to close the issue on the grounds of there not being too much work left to do on it, besides adjusting the scope note and FOL of O12 has dimension (is dimension of). 

 

Quantifier changes have been dealt with in other issues, and changes to S4, S21, E16 will be discussed separately. 

 

For the proposed scope note update and an overview of the ensuing model, see here and here, respectively. 

 

best, 

 

679   multiple objects cannot share the same instance of E54 Dimension
664   redefine the scope note and FOL of P191 had duration
635   property quantification mismatches

THE MODEL

  • About & Info
  • Short Intro
  • Scope
  • Recommendations
  • References
  • Critics
  • Important Theories
  • Use&Learn
  • Short Intro
  • User Guidance
  • Methodology
  • Tutorials
  • Functional Overview
  • Last Official Release
  • Concept Search
  • Issues
  • Short Intro
  • Issue Formulation
  • Issue Processing
  • CRM SIG Archive
  • Mappings
  • Short Intro
  • Mapping Methods
  • Mapping Tools
  • Mapping Memory
  • Reports about Mappings
  • Compatible Models
  • Short Intro
  • Models
  • Use Cases
  • Short Intro
  • Use Cases

RESOURCES

  • Related Activities
  • Versions
  • References
  • Presentations
  • Technical Papers
  • Tutorials
  • Critics
  • Important Theories
  • Publications
  • Mappings
  • Compatible Models
  • Translations
  • Best Practices
  • Meeting Contributions
  • Minutes
  • Issues
  • CRM SIG Archive
  • Meeting Contributions

ACTIVITIES

  • Short Intro
  • SIG Meetings
  • Minutes
  • Workshops
  • Related Activities

PEOPLE

  • Short Intro
  • Related Stakeholders
  • SIG Members
  • Hosts

NEWS

HOME

 

 

Copyright © 2026 Company Name - All rights reserved

Developed & Designed by Alaa Haddad