Skip to main content

User account menu

  • Log in
Home
CIDOC CRM

Cidoc Horizontal Menu

  • Home
    • About & Info
    • Last official release
    • Versions
    • Compatible Models
    • Translations
    • Issues
    • Mappings
    • Use Cases
    • Best Practices
    • Recommendation for Museums
  • Use & Learn
    • SIG's activities overview
    • SIG meetings
    • Minutes
    • Workshops
    • Working Groups
    • Versions
    • Figures & Diagrams
    • Data examples
    • Templates
    • References
    • Presentations
    • Technical Papers
    • Tutorials
    • Publications
    • External Tools
    • Short Intro
    • SIG Members
    • Host Organizations
    • Stakeholders
    • Mailing list
  • News

Choose a shortcut

Compatible models & Collaborations
Link to old CIDOC CRM website
Next meeting
Use cases
CIDOC CRM Tutorial
CIDOC CRM Website designs and logos 
CRM SIG mailing list
Editorial Suggestions
Site Support

 

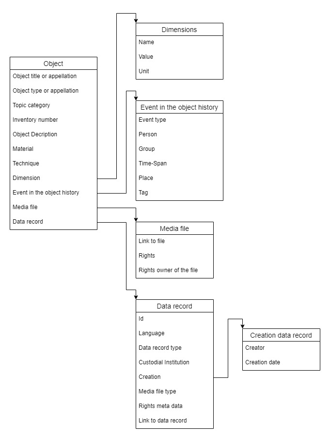
Mapping the recommendations of the Minimal Data Records for Museums & Collections WG to CIDOC CRM

Presentation by Robert Nasarek of the work undertaken in the context of the Minimal Data Records for Museums and Collections WG for the German Digital Library. 
The goal of the WG is to provide recommendations for the minimal data fields necessary for sharing data and transforming data schemes, and provide mappings to data standards. Upon realizing that mappings to CIDOC CRM hadn’t been provided for the fields of the minimal data records, they undertook the task of creating such mappings and they shared them with the SIG for feedback/constructive criticism. 

For the mappings to CIDOC CRM see [here: 1,2,4]

 

58th CIDOC CRM & 51st FRBR/LRMoo CRM
Robert Nasarek
Sarah Wagner
2024-04-29

THE MODEL

  • About & Info
  • Short Intro
  • Scope
  • Recommendations
  • References
  • Critics
  • Important Theories
  • Use&Learn
  • Short Intro
  • User Guidance
  • Methodology
  • Tutorials
  • Functional Overview
  • Last Official Release
  • Concept Search
  • Issues
  • Short Intro
  • Issue Formulation
  • Issue Processing
  • CRM SIG Archive
  • Mappings
  • Short Intro
  • Mapping Methods
  • Mapping Tools
  • Mapping Memory
  • Reports about Mappings
  • Compatible Models
  • Short Intro
  • Models
  • Use Cases
  • Short Intro
  • Use Cases

RESOURCES

  • Related Activities
  • Versions
  • References
  • Presentations
  • Technical Papers
  • Tutorials
  • Critics
  • Important Theories
  • Publications
  • Mappings
  • Compatible Models
  • Translations
  • Best Practices
  • Meeting Contributions
  • Minutes
  • Issues
  • CRM SIG Archive
  • Meeting Contributions

ACTIVITIES

  • Short Intro
  • SIG Meetings
  • Minutes
  • Workshops
  • Related Activities

PEOPLE

  • Short Intro
  • Related Stakeholders
  • SIG Members
  • Hosts

NEWS

HOME

 

 

Copyright © 2026 Company Name - All rights reserved

Developed & Designed by Alaa Haddad