Functional Overview
Showing 35 results
| Title | Related Entities | Related Properties | Version | Image |
|---|---|---|---|---|
| CIDOC CRM Class Hierarchy | All CRM Entities | None | Version 5.0.1 | (.jpg) |
| Object Collection Information | E1 CRM Entity, E2 Temporal Entity, E4 Period, E7 Activity, E10 Transfer of Custody, E18 Physical Thing, E39 Actor, E41 Appellation, E52 Time-Span, E53 Place, E55 Type, E62 String | P1 is identified by, P2 has type, P3 has note, P4 has time-span, P7 took place at, P14 carried out by, P21 had general purpose, P28 custody surrendered by, P29 custody received by, P30 transferred custody of, P49 has former or current keeper, P50 has current keeper | Version 5.0.1 | (.jpg) |
| Object Association Information | E2 Temporal Entity, E4 Period, E5 Event, E7 Activity, E39 Actor, E52 Time-Span, E53 Place, E55 Type, E70 Thing, E71 Man-Made Thing, E77 Persistent Item | P4 has time-span, P7 took place at, P12 occurred in the presence of, P11 had participant, P16 used specific object, P19 was intended use of, P101 had as general use, P103 was intended for | Version 5.0.1 | (.jpg) |
| Object Entry Information | E1 CRM Entity, E2 Temporal Entity, E5 Event, E7 Activity, E10 Transfer of Custody, E18 Physical Thing, E39 Actor, E41 Appellation, E52 Time-Span, E55 Type, E62 String | P1 is identified by, P3 has note, P4 has time-span, P14 carried out by, P20 had specific purpose, P21 had general purpose, P28 custody surrendered by, P29 custody received by, P30 transferred custody of, P49 has former or current keeper, P50 has current keeper | Version 5.0.1 | (.jpg) |
| Object Name and Classification Information | E1 CRM Entity, E7 Activity, E13 Attribute Assignment, E15 Identifier Assignment, E17 Type Assignment, E32 Authority Document, E41 Appellation, E42 Identifier, E55 Type | P2 has type, P37 assigned, P41 classified, P42 assigned, P71 lists, P140 assigned attribute to, P141 assigned | Version 5.0.1 | (.jpg) |
| Object Number Information | E1 CRM Entity, E2 Temporal Entity, E5 Event, E7 Activity, E13 Attribute Assignment, E15 Identifier Assignment, E39 Actor, E41 Appellation, E42 Identifier, E52 Time-Span | P4 has time-span, P14 carried out by, P20 had specific purpose, P37 assigned, P38 deassigned, P48 has preferred identifier, P140 assigned attribute to, P141 assigned, P142 used constituent | Version 5.0.1 | (.jpg) |
| Object Production Information | E2 Temporal Entity, E4 Period, E5 Event, E7 Activity, E11 Modification, E12 Production, E24 Physical Man-Made Thing, E39 Actor, E52 Time-Span, E53 Place, E55 Type, E57 Material, E70 Thing, E77 Persistent Item | P4 has time-span, P7 took place at, P12 occurred in the presence of, P11 had participant, P14 carried out by, P16 used specific object, P21 had general purpose, P31 has modified, P101 had as general use, P108 has produced, P125 used object of type, P126 employed | Version 5.0.1 | (.jpg) |
| Object Title Information | E28 Conceptual Object, E33 Linguistic Object, E35 Title, E41 Appellation, E55 Type, E56 Language, E70 Thing, E71 Man-Made Thing, E73 Information Object | P72 has language, P73 has translation, P102 has title, P130 shows features of | Version 5.0.1 | (.jpg) |
| Part and Component Information (v5.0.1) | E11 Modification, E18 Physical Thing, E19 Physical Object, E26 Physical Feature, E57 Material, E59 Primitive Value, E60 Number, E79 Part Addition, E80 Part Removal | P45 consists of, P46 is composed of, P56 bears feature, P57 has number of parts, P111 added, P113 removed | Version 5.0.1 | (.jpg) |
| Person Nationality Information (v5.0.1) | E4 Period, E21 Person, E44 Place Appellation, E45 Address, E46 Section Definition, E47 Spatial Coordinates, E48 Place Name, E53 Place, E55 Type, E67 Birth, E74 Group | P2 has type, P7 took place at, P10 falls within, P87 is identified by, P98 brought into life, P107 has current or former member | Version 5.0.1 | (.jpg) |
| Planned Activities (design, purpose, use - v5.0.1) | E1 CRM Entity, E5 Event, E7 Activity, E11 Modification, E29 Design or Procedure, E55 Type, E57 Material, E70 Thing, E71 Man-Made Thing, E83 Type Creation | P2 has type, P15 was influenced by, P16 used specific object, P17 was motivated by, P19 was intended use of, P20 had specific purpose, P21 had general purpose, P32 used general technique, P33 used specific technique, P68 foresees use of, P101 had as general use, P125 used object of type, P126 employed, P134 continued, P139 has alternative form | Version 5.0.1 | (.jpg) |
| Recorder Information (v5.0.1) | E1 CRM Entity, E2 Temporal Entity, E7 Activity, E13 Attribute Assignment, E28 Conceptual Object, E31 Document, E39 Actor, E52 Time-Span, E65 Creation, E89 Propositional Object | P4 has time-span, P14 carried out by, P67 refers to, P70 documents, P94 has created, P140 assigned attribute to, P141 assigned | Version 5.0.1 | (.jpg) |
| Reference Information (v5.0.1) | E1 CRM Entity, E24 Physical Man-Made Thing, E28 Conceptual Object, E31 Document, E89 Propositional Object | P62 depicts, P67 refers to, P70 documents, P129 is about | Version 5.0.1 | (.jpg) |
| Reproduction Rights Information (v5.0.1) | E1 CRM Entity, E30 Right, E39 Actor, E55 Type, E62 String, E70 Thing, E72 Legal Object, E89 Propositional Object | P2 has type, P3 has note, P75 possesses, P104 is subject to, P105 right held by, P129 is about | Version 5.0.1 | (.jpg) |
| Spatial - Temporal Relationship (v5.0.1) | E2 Temporal Entity, E4 Period, E5 Event, E52 Time-Span, E53 Place, E54 Dimension | P1 is identified by, P4 has time-span, P7 took place at, P83 had at least duration, P84 had at most duration, P89 falls within, P114 is equal in time to, P115 finishes, P116 starts, P117 occurs during, P118 overlaps in time with, P119 meets in time with, P120 occurs before, P121 overlaps with, P122 borders with, P132 overlaps with, P133 is separated from | Version 5.0.1 | (.jpg) |
| Subject Depicted Information | E1 CRM Entity, E18 Physical Thing, E21 Person, E24 Physical Man-Made Thing, E27 Site, E53 Place, E55 Type, E89 Propositional Object | P53 has former or current location, P62 depicts, P67 refers to, P148 has component | Version 5.0.1 | (.jpg) |
| Taxonomic Discourse (v5.0.1) | E1 CRM Entity, E7 Activity, E17 Type Assignment, E28 Conceptual Object, E55 Type, E65 Creation, E83 Type Creation | P2 has type, P41 classified, P42 assigned, P94 has created, P127 has broader term, P135 created type, P136 was based on, P137 exemplifies | Version 5.0.1 | (.jpg) |
| Time-Span Information (v5.0.1) | E1 CRM Entity, E2 Temporal Entity, E3 Condition State, E4 Period, E5 Event, E41 Appellation, E49 Time Appellation, E50 Date, E52 Time-Span, E53 Place, E59 Primitive Value, E61 Time Primitive, E62 String, E77 Persistent Item | P1 is identified by, P4 has time-span, P5 consists of, P7 took place at, P9 consists of, P10 falls within, P78 is identified by, P79 beginning is qualified by, P80 end is qualified by, P81 ongoing throughout, P82 at some time within, P83 had at least duration, P84 had at most duration, P86 falls within | Version 5.0.1 | (.jpg) |
| Documentation and References | E1 CRM Entity, E29 Design or Procedure, E31 Document, E32 Authority Document, E33 Linguistic Object, E36 Visual Item, E55 Type, E73 Information Object, E89 Propositional Object, E90 Symbolic Object | P67 refers to, P70 documents, P71 lists, P106 is composed of, P129 is about, P138 represents, P148 has component | Version 5.0.1 | (.jpg) |
| Location Information | E4 Period, E5 Event, E7 Activity, E9 Move, E12 Production, E18 Physical Thing, E19 Physical Object, E24 Physical Man-Made Thing, E44 Place Appellation, E45 Address, E46 Section Definition, E47 Spatial Coordinates, E48 Place Name, E53 Place, E55 Type | P7 took place at, P20 had specific purpose, P21 had general purpose, P25 moved, P26 moved to, P27 moved from, P53 has former or current location, P54 has current permanent location, P55 has current location, P58 has section definition, P59 has section, P87 is identified by, P89 falls within, P108 has produced | Version 5.1.2 | (.jpg) |
| Acquisition Information | E1 CRM Entity, E2 Temporal Entity, E5 Event, E7 Activity, E8 Acquisition, E18 Physical Thing, E39 Actor, E52 Time-Span, E55 Type, E62 String, E78 Collection, E87 Curation Activity | P2 has type, P3 has note, P4 has time-span, P14 carried out by, P22 transferred title to, P23 transferred title from, P24 transferred title of, P51 has former or current owner, P52 has current owner, P147 curated | Version 5.0.1 | (.jpg) |
| Appellation Information | E1 CRM Entity, E15 Identifier Assignment, E35 Title, E39 Actor, E41 Appellation, E42 Identifier, E44 Place Appellation, E49 Time Appellation, E51 Contact Point, E52 Time-Span, E53 Place, E71 Man-Made Thing, E75 Conceptual Object Appellation, E82 Actor Appellation, E90 Symbolic Object | P1 is identified by, P37 assigned, P38 deassigned, P48 has preferred identifier, P78 is identified by, P87 is identified by, P102 has title, P131 is identified by, P139 has alternative form, P142 used constituent | Version 5.0.1 | (.jpg) |
| Changing Thing | E11 Modification, E12 Production, E18 Physical Thing, E24 Physical Man-Made Thing, E63 Beginning of Existence, E64 End of Existence, E77 Persistent Item, E79 Part Addition, E80 Part Removal, E81 Transformation | P31 has modified, P92 brought into existence, P108 has produced, P110 augmented, P111 added, P112 diminished, P113 removed, P123 resulted in, P124 transformed | Version 5.0.1 | (.jpg) |
| Collection Information | E7 Activity, E18 Physical Thing, E24 Physical Man-Made Thing, E63 Beginning of Existence, E64 End of Existence, E77 Persistent Item, E79 Part Addition, E80 Part Removal, E87 Curation Activity | P14 carried out by, P46 is composed of, P49 has former or current keeper, P50 has current keeper, P53 has former or current location, P109 has current or former curator, P110 augmented, P111 added, P112 diminished, P113 removed, P147 curated | Version 5.0.1 | (.jpg) |
| Condition Information | E1 CRM Entity, E2 Temporal Entity, E3 Condition State, E5 Event, E7 Activity, E14 Condition Assessment, E18 Physical Thing, E29 Design or Procedure, E39 Actor, E52 Time-Span, E55 Type, E62 String | P2 has type, P3 has note, P4 has time-span, P5 consists of, P14 carried out by, P20 had specific purpose, P32 used general technique, P33 used specific technique, P34 concerned, P35 has identified, P44 has condition | Version 5.0.1 | (.jpg) |
| De-accession and Disposal Information | E1 CRM Entity, E2 Temporal Entity, E5 Event, E6 Destruction, E7 Activity, E8 Acquisition, E10 Transfer of Custody, E18 Physical Thing, E39 Actor, E52 Time-Span, E55 Type, E62 String | P2 has type, P3 has note, P4 has time-span, P13 destroyed, P14 carried out by, P22 transferred title to, P23 transferred title from, P24 transferred title of, P28 custody surrendered by, P29 custody received by, P30 transferred custody of, P51 has former or current owner, P52 has current owner | Version 5.0.1 | (.jpg) |
| Description Information | E1 CRM Entity, E62 String | P3 has note | Version 5.0.1 | (.jpg) |
| Attribute Assignment | E1 CRM Entity, E5 Event, E7 Activity, E13 Attribute Assignment, E55 Type, E62 String | P2 has type, P3 has note, P140 assigned attribute to, P141 assigned | Version 5.1.2 | (.jpg) |
| Existence Information | E6 Destruction, E12 Production, E18 Physical Thing, E21 Person, E24 Physical Man-Made Thing, E28 Conceptual Object, E63 Beginning of Existence, E64 End of Existence, E65 Creation, E66 Formation, E67 Birth, E68 Dissolution, E69 Death, E74 Group, E77 Persistent Item, E81 Transformation | P13 destroyed, P92 brought into existence, P93 took out of existence, P94 has created, P95 has formed, P96 by mother, P97 from father, P98 brought into life, P99 dissolved, P100 was death of, P108 has produced, P123 resulted in, P124 transformed | Version 5.0.1 | (.jpg) |
| Group Dynamics | E5 Event, E7 Activity, E39 Actor, E74 Group, E77 Persistent Item, E85 Joining, E86 Leaving | P1 is identified by, P12 occurred in the presence of, P11 had participant, P143 joined, P144 joined with, P145 separated, P146 separated from | Version 5.0.1 | (.jpg) |
| Image Information,Objects and Carriers | E1 CRM Entity, E24 Physical Man-Made Thing, E36 Visual Item, E38 Image, E41 Appellation, E73 Information Object, E84 Information Carrier, E89 Propositional Object, E90 Symbolic Object | P1 is identified by, P62 depicts, P65 shows visual item, P67 refers to, P106 is composed of, P128 carries, P129 is about, P138 represents, P148 has component | Version 5.0.1 | (.jpg) |
| Institution Information | E20 Biological Object, E21 Person, E39 Actor, E40 Legal Body, E41 Appellation, E44 Place Appellation, E45 Address, E51 Contact Point, E53 Place, E74 Group, E77 Persistent Item, E82 Actor Appellation, E90 Symbolic Object | P74 has current or former residence, P76 has contact point, P87 is identified by, P107 has current or former member, P131 is identified by | Version 5.0.1 | (.jpg) |
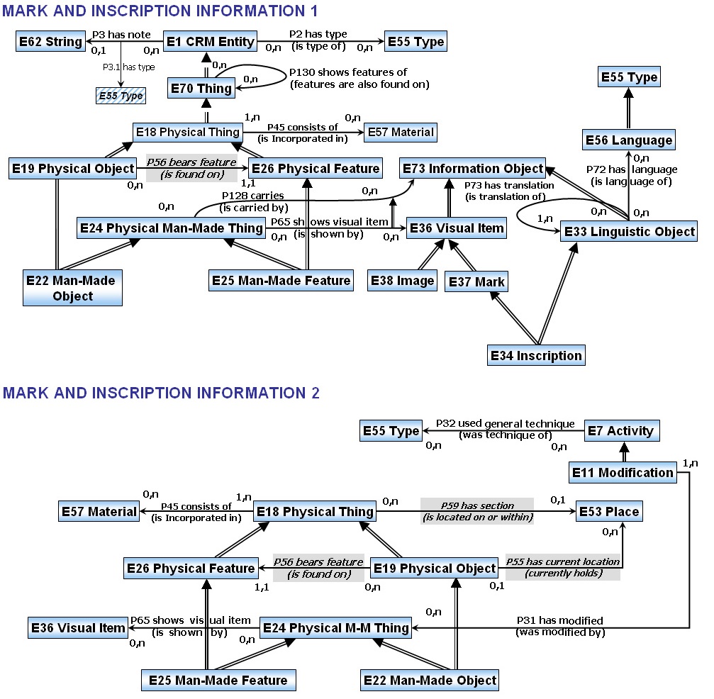
| Mark and Inscription Information | E1 CRM Entity, E7 Activity, E11 Modification, E18 Physical Thing, E19 Physical Object, E22 Man-Made Object, E24 Physical Man-Made Thing, E25 Man-Made Feature, E26 Physical Feature, E33 Linguistic Object, E34 Inscription, E36 Visual Item, E37 Mark, E38 Image, E53 Place, E55 Type, E56 Language, E57 Material, E62 String, E70 Thing, E73 Information Object | P2 has type, P3 has note, P31 has modified, P32 used general technique, P45 consists of, P55 has current location, P56 bears feature, P59 has section, P65 shows visual item, P72 has language, P73 has translation, P128 carries, P130 shows features of | Version 5.0.1 | (.jpg) |
| Material and Technique Information | E7 Activity, E11 Modification, E12 Production, E18 Physical Thing, E24 Physical Man-Made Thing, E29 Design or Procedure, E39 Actor, E55 Type, E57 Material | P14 carried out by, P31 has modified, P32 used general technique, P33 used specific technique, P45 consists of, P68 foresees use of, P69 has association with, P108 has produced, P129 is about | Version 5.0.1 | (.jpg) |
| Measurement Information | E1 CRM Entity, E7 Activity, E13 Attribute Assignment, E16 Measurement, E29 Design or Procedure, E54 Dimension, E55 Type, E58 Measurement Unit, E60 Number, E70 Thing | P16 used specific object, P32 used general technique, P33 used specific technique, P40 observed dimension, P39 measured, P43 has dimension, P90 has value, P91 has unit, P125 used object of type, P140 assigned attribute to, P141 assigned | Version 5.0.1 | (.jpg) |
