In the 46th joint meeting of the CIDOC CRM SIG and ISO/TC46/SC4/WG9; 39th FRBR - CIDOC CRM Harmonization meeting; While discussing property socPxx matched template (is template for) of CRMsoc [issue 419], the sig resolved to start a new issue concerning the possibility that the crm can contribute to the semantic representation in risk assessment (in conservation). The idea is to take into account the state-of-the-art in the domain and methods of risk assessment in conservation and see whether the CIDOC CRM can interface the domain.
HW: CM, MA, DF, ML. Linked Conservation Data consortium is to be contacted directly (TV) and especially Amina.
Athens, February 2020
In the 54th CIDOC CRM & 47th FRBR/LRMoo SIG Meeting, Donatella Fiorani, Marta Acierno, George Bruseker and Thanasis Velios presented joint work Risk assessment and conservation data.
Following Donatella & Marta's presentation "Heritage at Risk. Managing data for conservation and prevention in architecture", Thanasis gave a critical overview of the CRM Conservation Model. The model has been grounded on conservation data for architecture and the risk assessment models that Donatella and Marta have been working on, but can be extended to other domains as well.
The modelling constructs demonstrated can be found below.
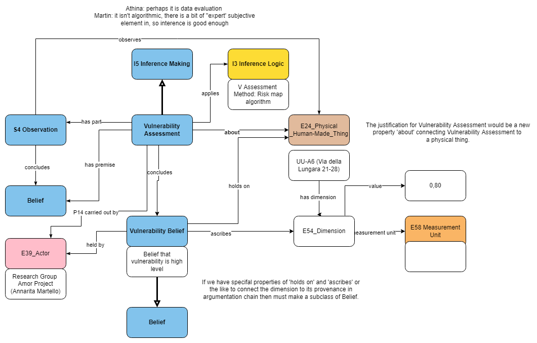
Vulnerability Assessment Slide:
Discussion points: Consider the possibility of specializing its superclass (make it IsA S6 Data Evaluation) or (better) make some of its subparts/phases IsA Data Evaluation.
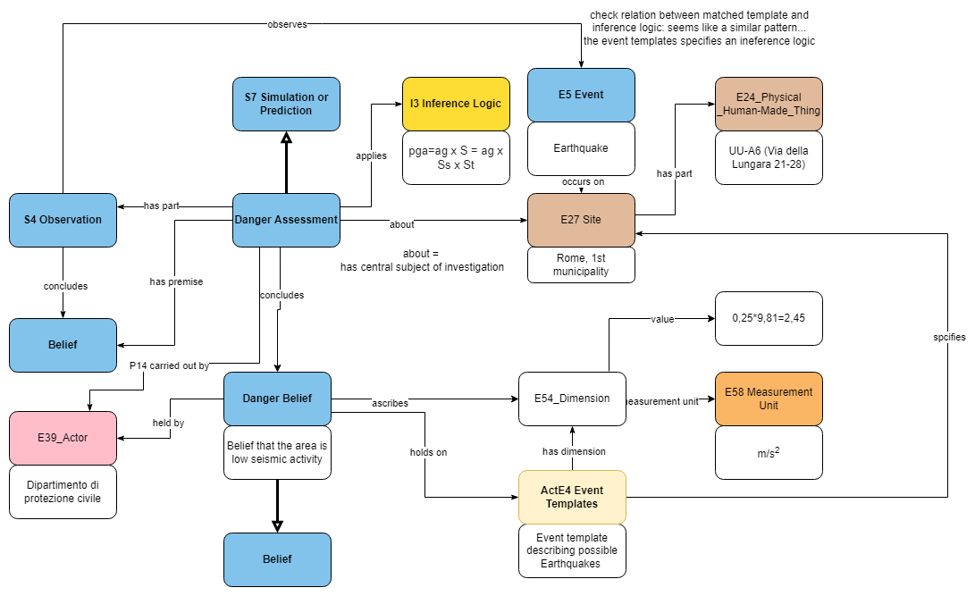
Danger Assessment I & II Slides:
Discussion points:
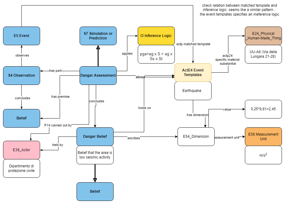
- The relationship btw a past event and the template it helps define is not self-evident.
- The location of a building is what is being assessed. The connection to the area is very significant, but the 2nd slide sort of duplicates structures from CRMgeo with no apparent gain. To be reconsidered. Preference for option No.1.
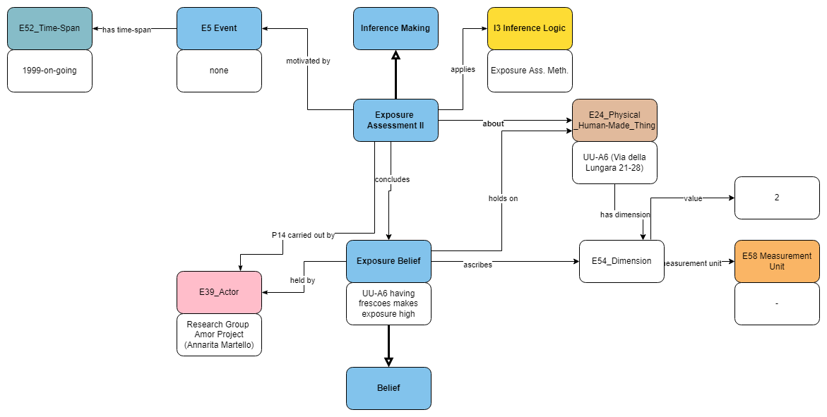
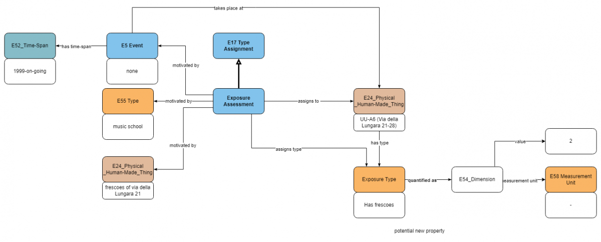
Exposure Assessment I & II Slides:
Discussion points
- The superclass of Exposure Assessment: IsA E17 Type Assignment or S8 Categorical Hypothesis Making? If the latter, it can use the J2 concluded that to point to an Exposure Belief.
- Preferably an I5/S5 Inference Making, given that its subclasses have not been completely defined yet.
Risk Calculation Slide:
Overall Discussion points:
Re. the E58 Measurement Units that don't exist:
The dimensions for vulnerability and risk are the output of mathematical calculations from either absolute numeric values or relative numeric values on an abstract scale (or both). In that sense, there is no evident measurement unit.
- See Slide Exposure Assessment I, path: Exposure Assessment. assigns type: Exposure Type {“has frescoes”}. quantified as: E54 Dimension. has value: E60 Number {“2”}. It’s like using a Likert scale to present qualitative description as a quantitative type. The range of possible values allows one to make calculations, but there is no objective measurement unit involved -just a relativization of possible values of whatever counts as the unit of analysis.
- The property “quantified as” allows some subtyping into ordinal types -like in CRMsci.
- Alternative: “quantified as” should be parallel to “assigned (type)” and not a property of the type.
Where Dimensions are assigned some number, then the formulas deriving them need to be examined again to determine what the dimensions of the constituents of the formulas are and derive a measurement unit from them (see Vulnerability Assessment).
Standalone CRM extension or part od CRMact?
- Start with a narrow scope on Conservation of buildings and Risk.
- The kinds of risks described and vulnerabilities etc should be directly amenable to Risk Assessment for Industrial Planning, or Library Risk assessment.
DECISION: TV, MA, DF, GB things to reconsider:
- Since there is an immediate need for Rome to produce this model, then the group should carry on working on the specific model. Then we can see how this model fits in the overall CRMact universe.
- Property “quantified by” do not go through type but through an assessment activity to a type.
- Dimensions without measurement units: try to unpack what the units should be on the basis of the components making up the formulas used to derive the values for said dimensions.
- Make Exposure Assessment IsA I/S5 Inference Making.
- Produce scope notes for classes and structures that are better understood and provide real-life examples to put them to the test. Collaboration with Historic Environment Scotland.
- Draw contacts and project information from the Marie-Curie network for relevant lines of work.
Rome, September 2022
In the 55th joint meeting of the CIDOC CRM and SO/TC46/SC4/WG9; 48th FRBR/LRMoo SIG meeting, TV presented joint HW with DF, MA, GB, AG where they proposed definitions for CR1 Vulnerability Assessment, CR2 Vulnerability Belief and associated properties [represented in the diagram]. The proposed scope notes for CR1 Vulnerability Assessment and CR2 Vulnerability Belief & details of the discussion can be found in the attached document.
summary of HW assigned:
- TV to look for insurance data from CH institutions (for CR1 examples).
- TV to add the clause for the begin/end conditions of CR1
- DF to provide references for the examples of CR1 -if they were simplified to become more accessible, use the ones, with references to a paper/database or other source, instead.
- SdS to do some editing in the phrasing once all points above have been concluded
- DF, MA, TV, AG, AK to discuss the modelling constructs around CR2 Vulnerability Belief and PR1 ascribed some more. Arrange a meeting among themselves and come back with a new, revised proposal to the SIG.
Belval, December 2022
Post by Martin Doerr (9 October 2023)
Dear All,
Referring to:
https://docs.google.com/document/d/1M4nOyiRarQ2Qv4eVdmEqAxCx6WUe5WmtzLL…;
In principle, PR1, PR2 is incompatible with I2, because it replaces the Proposition Set by a reification (one property) construct. However, we are discussing in Issue 614 the transition from one property to a proposition set:
I proposed for 614:
"Finally, observing or assigning a single property (E13) can be described as a shortcut to a content model held to be true...."
Further, instead of PR1, we can define a "Vulnerability Proposition Set", prescribing general constraints about its content model, which includes the assignment of a etc. to this thing, following the pattern of
"Jxx9 is about provenance of (has provenance claim): E70 Thing" from Belief Adoption.
Constraints for content models of Proposition Sets are necessary in general, e.g., for defining an "observable situation", we need a list of possible properties.
Best,
Martin
In the 57th CIDOC CRM & 50th FRBR/LRMoo SIG Meeting, AG walked the SIG members through the proposal to deprecate classes CR1 Vulnerability Assessment and CR2 Vulnerability Belief (and properties linking it to other classes) in favor of a more simplified model that makes use of CRMinf I5 Inference Making and I2 Belief (the latter are to be specified via an instance of E55 Type). Providing the type definitions is a work in progress.
The details of the proposal and the ensuing discussion can be found here.
Decision: The group is to continue with mappings, revise definitions and enhance the typology.
Marseille, October 2023
In the 58th CIDOC CRM & 51st FRBR/LRMoo SIG Meeting, DF, MA, TV and AG presented the reorganization f the CRMrisk model -see here for the slide deck.
Summary of the discussion:
- concerning the relation to CRMact (for activity plans): What they are primarily interested in, is analyzing and assessing the condition state of architectural monuments, f.i., monument x has undertaken structural damage. Not about the restorations necessary to prevent it from being further destroyed.Conservation is a step further from what they are doing.
- Slide 7 of the presentation can serve as an example to enhance I6 Belief Value in the CRMinf definition.
Paris, March 2024
