Posted by Thomas Bottini on 6/7/2020
Dear all,
We try to use CRMinf to model a scientific controversy about the attribution of a museum item (the Marie-Antoinette’s travel kit).
We would like to express the fact that a researcher adopts a belief (I7 Belief Adoption) after having studied the item at the museum (S4 Observation).
Why can’t the range of a J7 (is based on evidence from) be a S4 Observation (meaning a E7 Activity)?
In our case, we don’t have any evidence of E73 (Information Object) type, the observation activity carried out by the researcher IS the evidence.
Thank you very much, in advance,
Posted by George on 6/7/2020
Dear Thomas,
As I would read it, S4 Observation is a subclass of I1 Argumentation, therefore inheriting all of its properties. This being the case, an observation can lead an actor involved in it to come to conclude in a belief (J2). Therefore if the situation is that the scientist goes and analyzes the object (instance of S4) looking at certain properties, and then comes to some sort of belief, then this belief can be documented using J2 concluded that I2 Belief and then continue from there.
Belief adoption, to my understanding, should be used when the belief that one is taking up is not founded in one's own observational acts, but is rather simply taken over from some external authority. Therefore, you would not need two events, the observing, and the belief adopting. Rather you would need one event, the observation, which directly leads to a belief state.
Without any further context, that is how I imagine it should be modelled. CRMinfers, do I have it right?
Posted by Martin on 6/07/2020
Absolutely! "Belief Adaption" means "adopt another one's belief.
Whatever is found on a physical thing is an observation by human senses or other instruments receiving signals, including from chemical reactions, x-ray reflection and transmission, tactile etc.
There may be non-trivial Inferences subsequent to primary observation. For instance, abrasions at amphora handles regarded to stem from ropes that tied cargo in a ship.
Some instruments contain firmware that cannot be separated from the primary signal. We regard then the result as the primary observation, having in mind how the instrument works.
Posted by Olivier Marlet on 8/7/2020
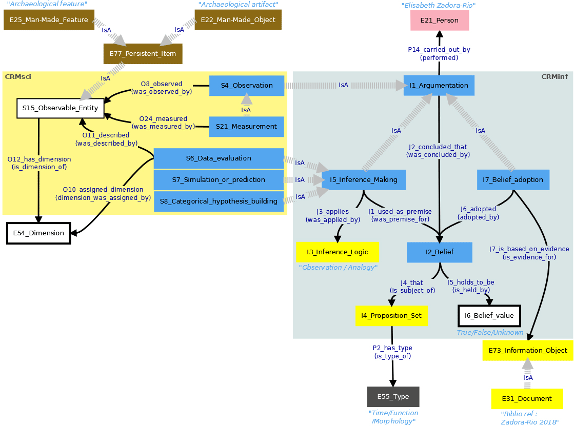
For the logicist publication of the Rigny archaeological excavations, we used the CRMinf to model the principle of logicist argumentation according to Jean-Claude Gardin, which is rather convenient since the CRMinf is directly inspired by this theory.
In our case, we have distinguished 3 processes: 1/ argumentation based on observation or comparison data; 2/ external reference data (what is known and acquired elsewhere, taken from a bibliographical source for example); 3/ arguments built from previous conclusions.
1/ For a proposition based on observation data or comparison data, mapping could be:
S15_Observable_Entity → O11_was_described_by → S6_Data_evaluation (IsA I5_Inference_Making IsA I1_Argumentation) → J2_conclued_that → I2_Belief → J4_that → I4_Proposition_Set
I5_Inference_Making → J3_applies → I3_Inference_Logic
2/ For a proposition based on reference data, mapping could be:
E31_Document (IsA E73_Information_Object) → J7_is_evidence_for → I7_Belief_Adoption (IsA I1_Argumentation) → J6_adopted → I2_Belief → J4_that → I4_Proposition_Set
3/ For intermediate or final propositions, mapping could be:
I4_Proposition_Set → J4_is_subject_of → I2_Belief → J1_was_premise_for → S8_Categorical_hypothesis_building (IsA I5_Inference_Making IsA I1_Argumentation) → J2_conclued_that → I2_Belief → J4_that → I4_Proposition_Set
I invite you to read our online article : https://www.mdpi.com/2571-9408/2/1/49
and to consult the resulting online publication in TEI format: https://www.unicaen.fr/puc/rigny/
Here is the schema that helps me to better understand the organization of the CRMinf.
Hope it will be useful.
Posted by Thomas Bottini on 8/07/2020
It appears that I misread the CRMinf documentation, and thought that every I2 Belief should be associated to a I7 Belief Adoption. I was not able to deduce from the scope notes of I7 that it " is the acceptance of somebody else's conclusion about some state of affairs". Stephen's wording is extremely clear.
And thank you George for pointing out that S4 is a subclass of I1.
This leads to the very simple pattern: S4 ---[J2]---> I2
Olivier, thank you very much for the wonderful conceptual and graphical resources you have posted. They will be very useful for our further work.
Posted by Athina on 8/7/2020
I am wondering about the example of I7 Belief Adoption "My adoption of the belief that Dragendorff type 29 bowls are from the 1st Century AD". Maybe, it should be rephrased in order to express more precisely the trust in the source (which is someone else's) and in this sentence and it is actually implied.
just a thought,
Posted by Martijn Van Leusen on 8/7/2020
Thank you Olivier for your clear explanation of the three 'routes'! Maybe the following example of belief adoption could be useful: My source document (Vittucci 1968: 21) has interpreted a particular set of field observations as evidence for the presence of a roman farmstead; trusting in her ability to recognise this type of site, I adopt her belief.
Posted by Martin on 8/7/2020
The Scope Note of I7 will be corrected.
Posted by Martin on 8/7/2020
On 7/8/2020 1:42 PM, athinak wrote:
Dear all,
I am wondering about the example of I7 Belief Adoption "My adoption of the belief that Dragendorff type 29 bowls are from the 1st Century AD". Maybe, it should be rephrased in order to express more precisely the trust in the source (which is someone else's) and in this sentence and it is actually implied.
just a thought,
Yes, examples should also be updated!
Posted by Olivier Marlet on 8/7/2020
The notions of trust and adoption of beliefs are very interesting because they are directly related to the Re-use of FAIR principles. It is certainly a notion on which the ARIADNEplus working group will work in the sub-task 4.4.12 "CIDOC-CRM mapping for Excavation archives" dealing with the link between data and publications.
Posted by Franco on 8/7/2020
I wrote on this topic a paper with Sorin Hermon, some time ago (2017)
"Expressing Reliability with CIDOC CRM", IJDL, 18(4), https://doi.org/10.1007/s00799-016-0195-1
It’s available from the IJDL, from the ACM DL, and from me as a self-stored paper.
In short, it shows how to deal with trust in the Re-use framework of FAIR without using CRMinf. The necessary concepts are just subclasses and subproperties of existing ones. They receive special names just for the sake of clarity, but they could just be typized e.g. (Z denotes the new classes):
Z1 Reliability Assessment = E16 Measurement + has type “reliability assessment"
Z2 Reliability = E54 Dimension + has type “reliability"
Sooner or later, I should re-examine the issue in light of the recent discussions.
In my opinion, “trust" should be machine-actionable otherwise Re-use becomes a purely human activity, but an undoable one as we don’t have enough time to read everything and take the necessary decisions, discarding fake news, as Gardin stated 21 years ago (*). Trust is a chain and at some point one of the referees needs to be “a honourable man” (**), whose assessment is automatically applied to the data together, and if too low it automatically discredits the data and avoids re-use or warns against it.
There are other divertissements of mine on the topic I’ll gladly share with those interested.
Franco
(*) Gardin, J.-C. “Calcul et narrativité dans les publications archéologiques”, Archeologia e Calcolatori, 10, 1999, 63-78. Open access.
(**) as everybody knows, this quote actually referred to an untrustworthy person
In the 50th joint meeting of the CIDOC CRM SIG and SO/TC46/SC4/WG9; 43nd FRBR – CIDOC CRM Harmonization meeting, the SIG reviewed HW by PF & MD on I7 Belief Adoption. The presentation they gave can be found here. The relevant set of examples from RICONTRANS (i.e. the project that motivated the expansion of the model) can be found here.
The proposal PF & MD put forth resulted in augmenting the model through (a) the introduction of new classes and properties:
- Ixx Meaning Comprehension
- Ixx Provenance Assessment
- Ixx Authenticity Assessment
- Ixx Provenance Proposition
- Jxx1 concluded provenance [D; Ixx Provenance Assessment, R: I10 Provenance]
- Jxx2 that [D: I10Provenance, R: Ixx Provenance Proposition]
- Jxx3 assuming meaning [D: I7 Belief Adoption, R: Ixx Meaning Comprehension]
- Jxx4 assuming provenance [D: I7 Belief Adoption, R: I10 Belief]
- Jxx5 interprets [D: Ixx Meaning Comprehension, R: TX5 Reading]
(b) plus udating the scope note of I7 Belief Adoption and suggesting a different understanding of I10 Provenance.
Details on the discussion points raised by the SIG can be found here.
DECISION: MD and PF to work on scope notes for the classes mentioned here, work out the substance and position of I10 Provenance in the overall scheme plus elaborate on the properties suggested, work out examples that illustrate the case in point. We need an example in context.
HW: MD & PF to work on the proposal
June 2021
Posted by Martin on 23/9/2021
Dear All,
Pavlos and I are making a new proposal how to deal with belief adoption, following the introduction in the last SIG. We present now an improved diagram, scope notes and FOL, and a possible interface with CRMtex.
The idea is to delete I8 Conviction and I9 Provenanced Comprehension, but retain I10 Provenance statement. The proposed Ix1 Meaning Comprehension may be identified with a modification of TX6 Reading and text recognition be a new class in CRMtex, or TX6 Reading may be reduced to a TX6 Text Recognition and Ix1 be a class of CRMInf.
Please read before the meeting because it is quite a lot of content to digest when we will present this in detail in the next SIG.
Please comment!
In the 51st CIDOC CRM & 44th FRBRoo SIG meeting, MD presented HW --an overview of the enriched model for belief adoption (see diagrams: Overall model, Interpretation Logic, Provenance Logic), the FOL & provenance statements, and the scope notes for the proposed classes/properties [here].
Discussion points
- the texts (f.i. “Odessa school”) go to the instance of I4 Proposition Set (bottom right hand side)
- the model represents a fully-fledged inferencing path, that in documentation systems will most often be shortcut over. Given a belief adoption and a citation, then we understand the intended meaning to be true.
- the revised scope notes should be accepted first, in order to implement this model
Proposed scope note revisions:
MD walked the sig through the proposed scope note revisions (I7 Belief Adoption, Ix1 Meaning Comprehension, Ix2 Intended Meaning Belief).
CRMtex should provide the instances of E73 Information Object derived from instances of S4 Observations.
No decision was reached on the grounds of SdS not being present for the discussion.
SIG members were asked to provide examples of named entities, the identity of which has either not been decided upon or provide citations that question existing interpretations thereof. Also review the scope notes and overall model.
HW: AF, VA, FB, MD, PF
HW by Martin and Pavlos on I7 Belief Adoption (31 August 2022)
The Working Document with links to the HW can be found here.
In the 54th CIDOC CRM & 47th FRBRoo SIG meeting, the SIG reviewed the model for I7 Belief Adoption (presentation by MD) and the reformulation of the scope note proposed I7. For an overview of the model see here:
Decisions:
The reformulated scope note was admitted into the CRMinf. Details here.
The example needs to be reformulated, it fails to attribute the Adopted Belief itself.
Discuss and decide about the properties listed under I7 in the next SIG meeting.
HW: MD & PF to provide the scope notes for the properties in time for the next meeting.
Rome, September 2022
Post by Martin Doerr (11 April 2023)
Dear All,
Here my homework with a real belief adoption.
I7 Belief Adoption
Subclass of: I1 Argumentation
Superclass of:
Scope note: This class comprises the action of an E39 Actor adopting propositions taken from an interpretation of the intended meaning of an instance of E73 Information Object as being true or in some way likely to be true. The adopted propositions constitute the conclusion of the action in the form of a new instance of Ix4 Adopted Belief of the adopting actor.
The basis of I7 Belief Adoption is the justification of trust in the source of the adopted propositions rather than the application of rules for inferring the respective propositions from logical premises.
Typical examples are the citation of academic papers or the reuse of data sets.
Where an instance of I7 Belief Adoption is based on personal communication (marked as pers.comm. in the studied text) this should be represented by using P2 has type: “Pers.Comm.” directly from the instance of I7 Belief Adoption.
Properties: Jxx5 adopted interpretation (was concluded by): Ix4 Adopted Belief
J7 is based on evidence from (was evidence for): E73 Information Object
Jxx3 assumed meaning (was assumed by): Ix2 Intended Meaning Belief
Jxx4 assuming provenance (was assumed by): Ix5 Provenance Belief
J11 used manifestation (was manifestation used by): F3 Manifestation
J12 used (was used by): F5 Item
Examples:
§ My adoption of the belief that Dragendorff type 29 bowls are from the 1st Century AD
§ Francesca Bologna’s adoption of Tacitus’ belief that Nero was not in Rome when the Great Fire started. (F. Bologna, 2021). [Francesca Bologna adopted Tacitus belief, of the only historian who was actually alive at the time of the Great Fire of Rome (although only 8 years old): "Nero at this time was at Antium and did not return to Rome until the fire approached his house" in : Tacitus, Publius Cornelius. The Annals. Book 15 [15.16].]
See: https://www.britishmuseum.org/
Post by Daria Hookk (4 April 2023)
Dear all, if somebody is agree with hypothesis or some thesis, it's clear, but if thereis a reason to be against. How it will work?
Sincerely, Daria
Post by Martin Doerr (11 April 2023)
Dear Daria,
Thank you, I agree! I think we need to extend the meaning of I7 to "disbelief" as well. That comes in handy with the Nero example, because together with believing Tacitus where Nero was comes disbelieving Suetonius where Nero was.
I'll work on that. It could be an alternative property or just the Truth Value associated. Opinions?
Best,
Martin
Post by Gerald Hiebel (21 April 2023)
Dear all,
We tried to put Martins statements in RDF using named graphs and RDF star and made a visualization:
If you are interested in the RDFs you find different versions in this folder:
nero.ttl – Turtle RDF – no named graphs
nero.trig – TriG – with named graphs
nero.ttls –RDF star in Turtle
nero.trigs – RDF star in TriG– with named graphs
The files to create the RDF are also there.
Best,
Gerald
Post by Martin Doerr (25 April 2023)
Dear All,
Since this homework was too large to be digested, I propose to discuss I7, Ix4, Jxx5, Jxx2, in conjunction with CRMtex TX6.
Here the graphical representation
Best,
Martin
Post by Martin Doerr (25 April 2023)
Dear All,
Attached the working document for completing the new definitions of Belief Adoption, interfacing with the latest version of CRMtex.
Please pay attention to the examples which go through the whole constructs:
The first is the nice text (https://www.britishmuseum.
I cite:
"But what do we really know about Nero? Can we separate the scandalous stories told by later authors from the reality of his rule?
Most of what we know about Nero comes from the surviving works of three historians – Tacitus, Suetonius and Cassius Dio. All written decades after Nero's death, their accounts have long shaped our understanding of this emperor's rule. However, far from being impartial narrators presenting objective accounts of past events, these authors and their sources wrote with a very clear agenda in mind. Nero's demise brought forward a period of chaos and civil war – one that ended only when a new dynasty seized power, the Flavians. Authors writing under the Flavians all had an interest in legitimising the new ruling family by portraying the last of the Julio-Claudians in the worst possible light, turning history into propaganda. These accounts became the 'historical' sources used by later historians, therefore perpetuating a fabricated image of Nero, which has survived all the way to the present."
and:
"On 19 July AD 64, a fire started close to the Circus Maximus. The flames soon encompassed the entire city of Rome and the fire raged for nine days. Only four of the 14 districts of the capital were spared, while three were completely destroyed.
Rome had already been razed by flames – and would be again in its long history – but this event was so severe it came to be known as the Great Fire of Rome.
Later historians blamed Nero for the event, claiming that he set the capital ablaze in order to clear land for the construction of a vast new palace. According to Suetonius and Cassius Dio, Nero took in the view of the burning city from the imperial residence while playing the lyre and singing about the fall of Troy. This story, however, is fictional."
This text represents the characteristic reasoning about the trust in historical sources we want to model as "Belief Adoption".
The detail that Nero could not be in Rome and Antium the same time is however logical, and an instance of Inference Making.
As examples of Provenance Assessment, I used the discussion about the authenticity of the "Nebra Sky Disc", which was initially regarded as a probable forgery, and later proven to be from Bronce Age. The story how the looting place was recovered and the object ended up in a museum is exciting as well.
We could add the opposite story, about the Minoan Godess with Snakes:
https://collections.mfa.org/
https://bmcr.brynmawr.edu/
which was initially believed to be Bronze Age, and recently be regarded rather as forgery.
I still do not have a good example questioning the provenance of a text. Often, ancient texts contain more modern add-ons. May be someone on this list is aware of a good example.
Feedback welcome!
Martin
In the 56th joint meeting of the CIDOC CRM and ISO/TC46/SC4/WG9 &49th FRBR/LRMoo SIG, the SIG approved the proposal by MD to extensively update the I7 Belief Adoption modelling constructs.
The updates need to be incorporated in the new release of CRMinf.
Details of the decisions and ensuing HW can be found on the attached document.
Crete, May 2023.
